ESP32 회로 설계
- 이미지를 촬영하고 SD 또는 USB에 저장한 후 이것을 FTP를 통해 서버에 전송하는 장치를 만들어 보려고 한다.
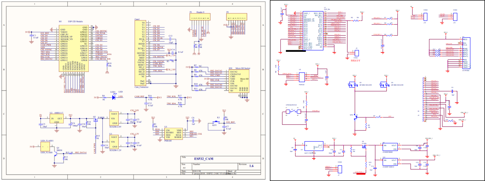
- 어떤 카메라를 사용할까 고민하다가 회로도를 쉽게 구할 수 있는 ESP32 CAM으로 만들어보기로 한다.
- 회로도를 살펴보니 쉽게 제작이 가능할 거 같고 정보가 많아서 이 녀석을 선택했다.

- 필요 없는 핀 헤더는 제거하고 혹시 몰라 카메라 플래시 LED 하나 더 추가한 것 외에 다른 건 없다.
- 이렇게 설계한 회로를 가지고 필요한 모양과 크기로 Artwork를 그려서 PCB를 제작했다.

- PCB를 제작한 후 먼저 정상 작동 상태를 확인하고 회로 수정할 건 수정한 후에 부품등을 구입하기로 하고 우선은 갖고 있던 ESP32 CAM에서 모든 부품을 뜯어낸 후 실장해서 그대로 사용했다.

- 코드 업로드를 위해서는 ESP32-CAM-MB를 사용한다.

- 5V, GND는 별도의 5V 어댑터를 통해 공급 (공급 전력 부족하면 불안정)
- 설계한 보드 테스트 결과 ESP32 카메라 관련 예제가 정상 작동하는것을 확인했으며 다음 단계는 SD 메모리에 이미지를 저장하고 이것을 서버로 전송하는 과정을 정리하려고 하는데 그 전에 몇 가지 문제점이 있어서 정리를 해놓는다.
설계한 보드 문제 보완
- 회로에서 IO2가 SD 메모리와 연결되는데 코드를 업로드하기 위한 대기상태 진입을 위해서는 IO2가 LOW가 되어야 한다.
- 이부분을 망각해서 설계를 하는 바람에 업로드 대기 상태로 진입하기 위해서 별도로 IO2를 (녹색) 케이블로 연결한 후 ESP32-CAM-MB의 GND에 연결해준다.
- IO2를 LOW로 연결하지 않으면 rst:0x1 (POWERON_RESET),boot:0xf (UART_BOOT(UART0)) 메시지가 출력되면서 업로드 대기 상태로 진입하지 못한 반면 IO2를 GND에 연결하면 다음 메시지와 함께 코드 업로드 대기상태로 진입한다.
rst:0x1 (POWERON_RESET),boot:0x7 (DOWNLOAD_BOOT(UART0/UART1/SDIO_REI_REO_V2)) waiting for download
- 코드 업로드 후에는 (녹색) 케이블을 제거하고 리셋을 눌러서 부팅을 해야 한다.
- 이부분은 보완해서 설계하도록 한다.
저전력 운영을 위한 배터리 전압 모니터링 및 온도/습도 데이터 측정
- 만들고자 하는 녀석은 에너지 자립형으로 태양광으로 충전이 되는 배터리에서 전원을 공급받을 계획인데 에너지 절약을 위해서 sleep 모드로 대기하다가 특정 시간에 wake_up해서 동작할 때마다 배터리의 전압을 측정해서 모니터링 할 수 있도록 할 계획이다.
- 또 카메라가 위치한 장소의 온도와 습도 데이터 모니터링도 필요할 거 같아서 다음 버전에서는 온습도 IC를 추가하여 실시간 환경 데이터를 모니터링 할 수 있도록 할 것이다.